В обществе опять обострилась дискуссия вокруг имени русского философа Ивана Ильина. Его противники, расположившиеся в основном слева и внизу, сводят дискуссию к тому, что был он, мол, фашистом и антисоветчиком, стало быть, и обсуждать больше нечего.
Оставим эти мысли им, коль они для них являются непреодолимым барьером, сами же попробуем на практике и с пользой для себя применить философские мысли Ивана Ильина изложенные в статье «Что есть государство – корпорация или учреждение?», схематично изобразив историю России, попутно затронув и фашизм, на духовно-политической карте общества, ранее описанной в статье.
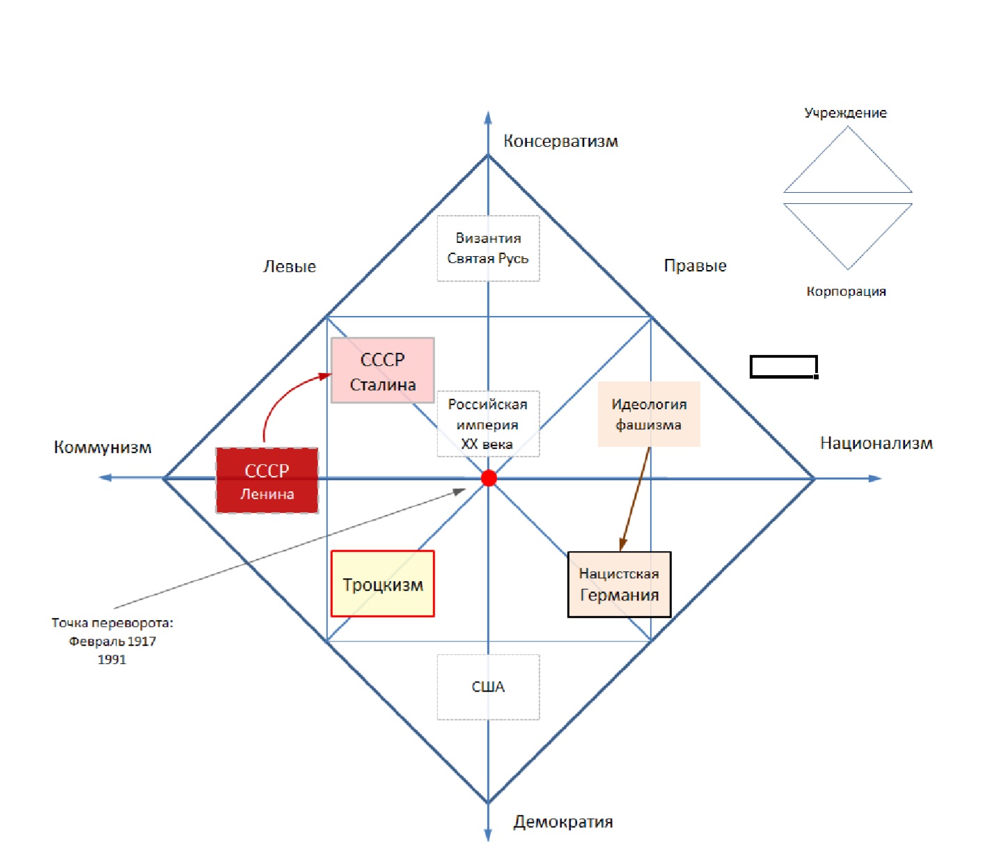
«Государство, как многоголовый (или совокупный) субъект права, может быть или "корпорацией" или "учреждением". Что же оно есть на самом деле?» – задаётся вопросом Ильин и ищет на него ответы. Конечно, такое сравнение философ использует для того, чтобы донести до читателя основной политический расклад в мировой истории: «Идея "государства-учреждения" представлена в истории началом монархическим (и диктаториальным)». «Идея "государства-корпорации" представлена в истории началом республиканским (и демократическим)». Именно эта политическая ось: монархия – демократия, является главной в работах Ильина.
И, конечно, сам он занимает консервативно-монархические позиции, острие своей критики направляя на «формальную демократию», стальное при этом причисляя к «левому и правому тоталитаризму». Остаётся изобразить заданные оси на карте и разместить на ней Россию в разные периоды ее истории, дополнив для полноты картины некоторыми другими государствами и идеологиями.
Видимость взаимного расположения разных государств и в разные периоды может помочь лучше понять позиции монархистов, коммунистов, националистов и демократов, и хотя бы частично устранить ту постоянную путаницу, которая возникает в бесконечных спорах между ними. Понять то, где позиции спорящих действительно принципиально расходятся, а где стороны просто не понимают друг друга, акцентируясь на второстепенных деталях, по факту при этом придерживаясь близких базовых позиций и ценностей.
Наложим иерархическую пирамиду «учреждения» на пирамиду «корпорации», острие которых направлено к своим метафизическим центрам, и обратим внимание не точку переворота, проходя которую государство из традиционного, из «учреждения», превращается в «корпорацию», в которой правят олигархи и ТНК, которые постепенно и подменяют собою государство.
Россия прошла точку (линию) переворота «точку» дважды: в феврале 1917 года и в 1991, приходя оба раза «к величайшим затруднениям и бедствиям». В феврале 1917 действительно произошел переворот, к которому Россия постепенно приближалась, начиная с реформ Петра I, усиливаясь при этом организационно и материально, но ослабевая духовно и нравственно.
Эту же точку в свое время прошли и Франция, и Германия. Но дальше их пути расходились. Франция после Великой буржуазной революции пошла прямо – в логово «формальной демократии», которую сегодня наилучшим образом иллюстрирует Макрон. Германия – направо. А Россия – налево. Поэтому Октябрьскую революцию нельзя считать переворотом, Россию уже перевернули в феврале. Если предмет перевернуть дважды – он вернется в свое исходное положение, но Россия в исходное положение не вернулась, поэтому Октябрь был поворотом после переворота.
Обратим теперь внимание на то, что общее политическое пространство образованное «учреждением» и «корпорацией», делится на четыре части: консерватизм – вверху, социализм (коммунизм) – слева, национализм – справа и либерализм (демократия) в аду внизу, и переходы между ними плавные.
И самое интересное заключается в том, что в каждой из этих частей остаются те же самые направления. Например, практически в каждой европейской стране есть свои партии консерваторов, социалистов, партии «националистического толка» и собственно демократы. Обычно подавляются только противоположные направления: консерваторы борются с демократами, социалисты с националистами, националисты с социалистами, демократы с консерваторами. Разве что, последние, в отличие от остальных, делают это не открыто, а более тонкими и изощренными способами.
Точно так же получилось и в Советской России: Ленин, Троцкий и Сталин – видели дальнейший путь развития страны внутри общей идеологии по-разному. Троцкий в последний момент из меньшевиков подался к большевикам, но цель видел прежнюю – ту же, что и у демократов, только вести к ней собирался окольным путем. Ленин, как настоящий коммунист, стремился к устранению всякой иерархии и построению бесклассового общества, пока не обжегся на военном коммунизме и не сдался нэпманам (разновидность демократов).
Сталин же, получивший правильное начальное образование и власть в свои руки, напротив, – восстановил иерархию. Вернул к управлению страной царских спецов, погоны в армию, священников из лагерей и оперевшись на русский народ фактически стал красным монархом, создав Советскую империю, которая стала оплотом не только социалистически, но и консервативно ориентированных сил в мире. Чего, к сожалению, не заметил Ильин, все-таки он был философом, но не был, как говорят, «политическим экспертом», не всегда умел применить свою теорию на практике.
Ну, а поскольку со временем троцкисты и демократы никуда не делись, а наоборот – вместо появления «нового человека» быстро размножились при общем падении рождаемости, особенно внутри партии и комсомола, где было тепло и сытно, то в 1991-1993 гг. они перевернули страну практически точно так же, как Российскую империю в феврале 1917 г., приведя одних опять «к величайшим затруднениям и бедствиям», а других – к неумеренному потреблению всего, чего можно и нельзя (с точки зрения нормального консервативного общества). За счет, конечно, других, по причине чего демократы считают себя очень умными.
Что касается фашизма… Митрополит Иоанн Ладожский писал: «На заре своего существования фашизм ничем особенным не выделялся, по-своему продолжая традиции европейского национального консерватизма… Большая часть элементов фашистского мировоззрения имела довольно длительную и весьма респектабельную историю. С известной долей условности можно утверждать, что они начали складываться около двухсот лет назад как реакция консервативной Европы на катастрофу Великой французской революции с ее очевидным разрушительным политическим и религиозным масонским модернизмом».
Отметим на карте и заметим, что именно такой идеологический «фашизм» поддерживал Иван Ильин в начале его зарождения, но вовсе не тот реальный, который позднее прочно вошел в историю. «Немецкое национальное движение постепенно отвергло христианство в качестве своего духовного фундамента скатившись, в конце концов, к худшим формам оккультизма, восточной мистики и неприкрытого язычества. С этого же времени начало активно формироваться то явление, которое сегодня известно миру под названиями "национал-социализм" или "немецкий фашизм"» (Иоанн Ладожский).
В этом важно разобраться, даже не столько с целью зашиты Ильина, он уже давно в этом не нуждается, сколько для понимания важности того места на политической карте, которое занимала идеология «фашизма».
Вполне возможно, что это место находится на пути самого ближайшего будущего возрождения России и через него нужно пройти. В XX веке спаслись после падения, повернув налево, дважды этого не повторить, теперь можно спастись, повернув направо. Шире нужно смотреть. Нужно, чтобы мы не избегали этого пути только потому, что на нем уже висит табличка «заминировано – фашизм». Национальный консерватизм – это то, что сегодня очень нужно России, не забывая, конечно, о том, куда можно из него скатиться и куда будут толкать противники такого возрождения. Национальный консерватизм должен быть направлен не против других, а на самих себя, на наше телевидение и образование.
Конечно, Ивана Ильина нужно читать критически. Но каждый может найти в нем то, что ищет: одни мух, другие котлеты. По мне так лучше котлеты.
Олег Викторович Кальмуцкий, публицист, Новосибирск



6. Ответ на 5, Алекс. Алёшин:
Мы с ними полные противоположности, были, есть и будем.
Мы славяне (R1a), а они германцы (R1b). Две разные крови, два разных отношения к добру и злу, две разные цивилизации, два разных мира.
Мы храним Православие (даже пройдя через государственный атеизм, всё равно храним), а они всё дальше уходят от него (католицизм, протестантизм, мамонизм, со скатыванием в откровенный сатанизм).
Мы мирные люди, вынужденные веками обороняться от их натиска, а они извечные агрессоры, веками прущие на нас. Мы обороняемся, они нападают.
Мы никогда не были националистами ибо во Христе нет ни эллина, ни иудея. Они встав на путь здорового консервативного национализма закономерно пришли по нему к фашизму ибо этот путь ведёт только туда. Сатана начинает искушать с малого, но ухватив за палец, проглатывает жертву целиком. Пора бы уже это понять всем, усматривающим в фашизме положительное начало.
Усматривать положительное надо в том, что было у нас, а не у них, ибо мы - не они, и их путь - не наш путь.
1. Мы и немцы имеем, очевидно, одни и те же далёкие кровные корни.
Немцы - естественный наш союзник в борьбе белых народов за своё существование на Земле и против прихода антихриста, который, как известно, не будет относиться к белой расе.
2. Истинные русские всегда был националистами и патриотами в рамках собственной государственности. Но были интернационалистами вне своих границ. Пролетарии всех стран, соединяйтесь!
Вы свет миру...
5.
Мы с ними полные противоположности, были, есть и будем.
Мы славяне (R1a), а они германцы (R1b). Две разные крови, два разных отношения к добру и злу, две разные цивилизации, два разных мира.
Мы храним Православие (даже пройдя через государственный атеизм, всё равно храним), а они всё дальше уходят от него (католицизм, протестантизм, мамонизм, со скатыванием в откровенный сатанизм).
Мы мирные люди, вынужденные веками обороняться от их натиска, а они извечные агрессоры, веками прущие на нас. Мы обороняемся, они нападают.
Мы никогда не были националистами ибо во Христе нет ни эллина, ни иудея. Они встав на путь здорового консервативного национализма закономерно пришли по нему к фашизму ибо этот путь ведёт только туда. Сатана начинает искушать с малого, но ухватив за палец, проглатывает жертву целиком. Пора бы уже это понять всем, усматривающим в фашизме положительное начало.
Усматривать положительное надо в том, что было у нас, а не у них, ибо мы - не они, и их путь - не наш путь.
4. Путают
3. Схема неточна
2.
"Сейчас к людям надо помягше, а на вещи смотреть ширше!..."
1.